2026-04-30 00:22 点击次数:88


关于每一位期待新人命的准姆妈来说,早孕期的抽血复查就像一次次垂危的得益公布。咱们牢牢盯着阿谁环节数字——hcg,祷告它能圆善翻倍。
因为大夫告诉咱们,邃密的翻倍日常意味着胚胎在繁茂成长。然则在诊室里,大夫们也时常听到这么令东说念主心碎的故事——
“我前次的hcg翻倍还挺好,为什么此次B超莫得胎心呢?”
这恰是早期妊娠丢失最让东说念主无力和困惑的地方,当hcg的数值还在谦洁奉公地增永劫,母体里面可能依然发生了决定性的不良变化。
比及hcg增速放缓或下落时,常常为时已晚,失去了打扰的黄金窗口。
你知说念吗?传统的hcg是现时最普通的识别早孕期流产的生化目的,然则它的准确性和明锐性仅为55.6%,即便连合翻倍能高一些,但遵守也有限。
有莫得一种神气,能比检测hcg翻倍更早、更尖锐地捕捉到这些危境信号呢?
近期,我国香港、陕西、深圳三地病院的知名学者团队在泰斗期刊上的辩论带来了突破性但愿。
辩论者们通过先进的血液检测本事发现,在hcg发生权贵变化之前,另一组四个环节的血液目的依然悄然拉响了警报。

这项辩论不仅为早期流产的量度提供了全新的视角,更伏击的是,它意味着咱们又可能大幅提前预警时刻,为后续保胎调节获得至关伏击的主动权和契机。
01现存hcg预警局限性
现时,在临床上最常用的早孕期预警象征物是hcg,要是它涨的不好,可能预示着流产。
但问题的环节在于,它不精确,不可靠,就像用体温计去判断一个东说念主得的是伤风如故肺炎——发热是知说念了,但具体是啥病、有多严重?说不清。
许多流产发生了,hcg的裁汰却不彰着;反之,有些东说念主hcg增长慢一些,终末宝宝也可能是健康的。
是以,单靠hcg,频繁谎报军情或漏报军情。
科学家们也辩论过其他目的,比如孕酮、血小板比例等,但总合髻现,它们单独用都不及以作念出准确的判断。
总之,现时医学界格外短缺一个能早期、准确预警流产的超等警报器。
这就导致大夫无法提前保胎打扰,只可过后救急解决,让许多姆妈白白承受了失去宝宝的身体、热诚的双重打击。
既然老意见不行,辩论者们规划用最新的黑科技——多组学筛查,来大海捞针,寻找更精确的信号。
组学即是对一个东西进行大畛域、全地点的筛查,比如此次辩论用到的卵白质组学和代谢组学。
卵白质组学是筛查血液里千千万万种卵白质,卵白质是身体功能的实行者,它们的数目变化径直响应了身体的运管事态。
代谢组学是筛查血液里千千万万的代谢小分子,这些是身体化学反应后的代谢废料或中间居品,就像汽车尾气和工场排放,最能及时响应身体这座城市里面的运行健康。
02这个辩论是若何作念的?
辩论者找了两组怀胎早期(7-13周)的姆妈,病例组发生了早期流产,对照组为同期期、同庚齿、宝宝健康的姆妈。
辩论者用卵白和代谢组学本事去全面扫描、对比这两组姆妈的血液,主义即是找出哪些卵白质和代谢小分子,在流产姆妈的血液里存在权贵的、一致性的颠倒。
那么,这些颠倒物资,即是最可疑的嫌疑东说念主——候选生物象征物。
找到一堆各别卵白和代谢物后,不成只看单个,辩论者诳骗电脑进行复杂分析,望望这些各别卵白和代谢物之间有什么关系?它们共同影响了身体的哪条通路?
这就像把足迹拼起来,试图回报犯法现场,从而雄厚流产到底是若何发生的,而不单是是知说念它发生了。
找出来之后并不料味着万事大吉,还需要进行最环节的一步考证,驻守弄错。
辩论者会在另一批全新的、刚怀胎的妊妇中进行追踪辩论,他们提前测量这些妊妇的血液,然后恭候不雅察,望望其中哪些东说念主自后确切发生了流产。
然后回过火来检讨,咱们第一步找到的那些候选象征物,能不成在流产发生之前,就准确量度到这群东说念主里的风险。
03辩论的颠覆性限制
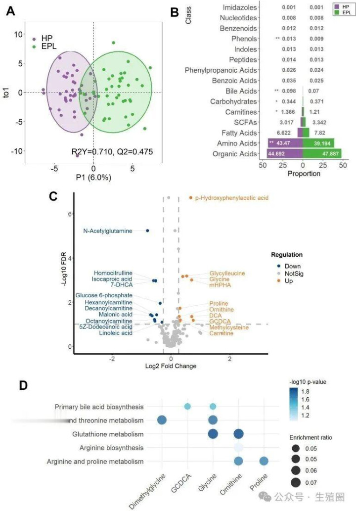
辩论者挑选了两组姆妈,每组40东说念主,她们在年齿、体重指数、怀胎周数这些基本要求上都相配接近,统计P值都大于0.05,说明各别不权贵是公正比拟。
①
咱们来看惯例血液目的的变化:
领先,hcg变化,流产组的hcg水平只好健康组的约一半(裁汰了1.82倍),这证实了流产胚胎的活性如实更弱。
血惯例目的变化也很彰着,白细胞和中性粒细胞比例裁汰,它们的减少,可能意味着身体布置潜在感染或炎症的救急反应技艺不及;
淋巴细胞比例升高,它亦然一类免疫细胞,老成特异性免疫,这个比例的变化,默示全体免疫均衡被碎裂;
血小板计数减少,血小板老成凝血,它的减少可能与凝血功能颠倒关连。
以上目的变化说明,流产姆妈的身体情状呈现出一种低活性hcg,絮叨的免疫情状,与可能的凝血问题的详细征。
②
咱们来看血液中的卵白质信号发生了什么?

辩论者在排斥了年齿、孕周的影响后,锁定了26个在两组间抒发水平各别权贵的卵白质变化,主要施展时:
保护性卵白减少,比如ANGPTL4(降了1.85倍)、PD-L1、OSM等,这些卵白本应起到抗炎、守护免疫耐受作用,它们的减少,意味着母体对胚胎的保护变少;
阻止性卵白增多,比如MMP10、CCL25等促炎卵白,它们的升高,意味着子宫内环境可能出现了不利于胚胎助长的炎症;
这些各别卵白主要富集在调控炎症细胞因子和免疫细胞趋化联系通路上。
简便说,即是这些卵白共同把身体的免疫系统往炎症标的推,阻止了怀胎所需的免疫和平情状。
③
咱们再来望望代谢信号发生了哪些变化。

全体上,两组姆妈的血液代谢物图谱也能被彰着折柳。
肉碱自己升高了,但它的责任阵势却裁汰了。
肉碱是输送脂肪插足细胞线粒体的输送卡车,卡车多了但货没运进去,辅导线粒体能量工场出了问题,无法正常烽火脂肪来供能;
环节养分物资减少,亚油酸等具有免疫调整和抗氧化作用的分子水平下落,这意味着胚胎助长需要的优质养分不及。
④
辩论进一步分析了这些颠倒信号之间的关系。

限制发现,在流产组,裁汰的PD-L1卵白和亚油酸成为累积会心,它们与许多其他代谢物细巧贯串。
这说明免疫扼制功能不及和必需脂肪酸短缺可能是导致流产相聚絮叨的中枢。
在健康组,累积会心则是与守护线粒体功能和抗细胞赔本联系分子,说明健康妊娠的凯旋守护,依赖于一个以保险细胞能量和生计为中枢的分子相聚。
⑤
咱们再来望望这些筛选出来的血液信号与已知的临床目的有什么关联。

限制发现,多个下调的保护性卵白如ANGPTL4和PD-L1,和代谢物如亚油酸,都与更低的hcg水公正联系,这径直把血液分子颠倒和胚胎活力低下研究了起来。
一些卵白,如OSM与裁汰白细胞、中性粒细胞计数联系,爱游戏体育app印证了免疫反应受损;
一些卵白如ANGPTL4与凝血时刻联系,辅导凝血功能可能参与其中。
中介分析进一步发现,亚油酸很可能是环节的中介分子,它部分介导了ANGPTL4、PD-L1等卵白对hcg产生的影响。
即保护性卵白不及,导致亚油酸水平下落,进而导致胚胎分泌的hcg减少。
鸟氨酸这个代谢物,介导了OSM卵白对中性粒细胞比例的影响。
⑥
构建并考证了四个血液目的量度模子。

辩论者从统统候选分子和临床目的中,通过机器学习算法反复筛选,最终笃定了四个最强、最踏实的目的:ANGPTL4卵白、PD-L1卵白、中性粒细胞比例、淋巴细胞比例。
辩论者用这四个目的构建的量度模子,在折柳流产和健康妊娠时,准确度(AUC)高达0.994(立时丛林模子)近乎圆善,和0.954(逻辑回归模子)。
当作对比,现时常用的单一目的hcg的AUC只好0.556,模子准确度权贵优于传统神气。
⑦
前瞻性考证
这种神气到底是否确切如算法说的那么准确呢?辩论团队用另一种全新的、142名妊妇的孤苦部队来考证模子。
这个部队中自后有47东说念主发生了妊娠丢失,95名足月生产,无任何主要妊娠疾病。
在这批东说念主身上,这四个目的的变化趋势于之前竣工一致,流产组ANGPTL4和PD-L1卵白水平裁汰约一半,中性粒细胞比例升高4.8%,淋巴细胞比例裁汰11.2%。
用这四个目的构建的生计量度模子,量度翌日发生流产风险的准确度为0.804,这是一个相配优秀的量度技艺。
凭证模子评分划出高风险线后,高风险组中高达61.9%的妊妇在抽血后30天内发生了流产,而低风险组只好9.5%,模子凯旋识别出了绝大大都行将发生疾苦的妊妇。
方案弧线分析泄露,使用这个模子教诲临床打扰,能为大夫和患者带来明确的净收益。
比如,在设定50%的风险阈值时,每筛查100名妊妇,使用模子比无谓模子能多找出约20名实在需要密切监测和打扰的高危妊妇。
04先容两个生疏的目的
量度模子的四个目的中,中性粒细胞比例和淋巴细胞比例,是血惯例中的两项,咱们都比拟熟谙,这里就不外多先容了。
辩论者主要先容了另外两个目的。
ANGPTL4,华文名血管生成素样卵白4,参与调整血脂、血糖、炎症和血管健康。
之前的辩论就发现,它在复发性流产、胎儿助长受限等不良妊娠中都会裁汰,本次辩论再次说明,在流产姆妈的血液中,它裁汰了约50%。
在实验室辩论中,它能径直促进胎盘细胞的助长、迁徙和血管造成。它很可能是通过影响hcg分泌来保险妊娠的。
PD-L1卵白,它是免疫系统的中枢刹车卵白,它向免疫细胞出示免战牌,驻守过度短处。
健康妊妇的PD-L1水平会跟着孕周加多而升高,这是身体在为保护胚胎作念准备,本辩论和其他辩论都一致发现,发生流产的女性,其血液和胎盘中的PD-L1水平权贵裁汰约50%。
辩论发现,单独用它来量度流产,依然比传统神气好,AUC是0.73,它和代谢物如肉碱、亚油酸的关联,揭示了免疫刹车失灵和代谢絮叨是交汇在一皆的。
总之,这个辩论最大的价值在于,从这场复杂的故障中,找到了四个最显着、最踏实的早期预警信号,并组合成了一个高大的量度模子。
这为将来大夫在悲催发生前几周,仅通过一次抽血,就能识别出高危妊妇,并进行早期打扰,提供了全新的、充满但愿的科学依据。
05这项辩论带给咱们的启发
这项前沿辩论带给咱们最难得的启发冒昧在于,它为早期打扰掀开了一扇全新的时刻窗。
诚然现时将这四个特定目的组合成精确量度模子应用于临床,仍需时日,但辩论揭示了一个更普适、更即可的活动逻辑——
在经典的hcg变化出现之前,母体里面的免疫目的依然发出了预警!
最值得讲理的是,即是咱们手中那份最惯例的血惯例说明。
辩论明确指出,中性粒细胞比例和淋巴细胞比例这两个寻常目的,是量度模子中的环节构成部分。
它们的颠倒变化,比hcg翻倍欠安出现得更早,响应的是母体免疫系统是否在为胚胎营造一个和平而非短处的起始环境。
这赐与了咱们一个高大的前瞻性视角,无需恭候最坏限制发生。
要是在孕早期监测中,大夫和准姆妈能对血惯例中这些免疫细胞的高明失衡赐与高度青睐,就可能将风险评估的节点大幅提前。
这意味着,保胎打扰不错从抢救转向驻守。
当身体刚刚进展出不利于妊娠的炎症或免疫失调倾向时,就不错在专科大夫教诲下,尝试通过更仁爱的免疫调整、抗凝或养分复古等技巧进行早期调整,而不是比及胚胎发育已彰着滞后、hcg增长乏力时才被迫布置。
总的来说,这项辩论最径直的临床启示是,请像讲理hcg相同,讲理孕早期这个量度模子,天然现存临床情况下,咱们最应讲理的是血惯例中的两项免疫目的。
它们可能提供了更早的足迹,让咱们有契机抢在胚胎活力受损之前,踏实母体内环境,从而为宝宝获得最难得的、不可逆的早期生永劫刻。

总之,这项辩论告诉咱们,流产不是一个俄顷事件,hcg翻倍欠安,时常是限制而非原因,实在的预警,藏在更早发生的细微分子变化之中。
诚然科学发现到训诲应用尚有距离,但它坚忍地指出了一个标的,翌日的孕早期监护,将不啻于不雅察hcg的得益单,更在于解读血液中的免疫与代谢全景图。
这个辩论对咱们当下的启示更求实,但愿诸君姐妹青睐孕早期血惯例说明,其中中性粒细胞与淋巴细胞比例的变化,可能恰是身体发出的比hcg更早的细微信号。
一个更早发现风险的可能性,对每位保胎姆妈都至关伏击!要是您合计灵验,请顺遂转发,匡助更多孕早期错愕的姆妈。
全文完!现时流量为王的年代,围不雅亦然一份力量,转发即是一份担当,但愿动动您发家的小手,给我点个赞,要是您能转发到微信群或一又友圈,就会让更多孕育穷困的小家庭受益,谢谢您!
疑望声明
本账号发表的实验仅当作科普共享,不合所援用文件的准确性和完整性作出任何承诺和保证,亦不承担因该实验已落后、所援用而已可能的不准确或不完整等情况引起的任何累赘,请联系各方在遴荐或者以此当作方案依据时另行核查。本账号不作念任何体式的营销扩充,在遴荐任何驻守或调节步调前,请与你的医疗保健提供者交流。
不传演义念音信和谣言
遥远注意真实数据和文件论证
抱娃路上,我应许陪你一皆走过最无助的岁月
——THE END——
参考文件
Blood-based biomarker discovery for early pregnancy loss using integrative multi-omics strategies. EBioMedicine. 2026 Apr 13;127:106253. doi: 10.1016/j.ebiom.2026.106253. Epub ahead of print.爱游戏体育app
易游官方网站APP下载上一篇:爱游戏app 才播4集, 飙升榜第一! 鹅厂这部古装剧, 任嘉伦王鹤润, 要火了
下一篇:没有了